江苏省南京市栖霞区2025年中考历史一模试卷 一、选择题(每题1分,共25分) 1. 原先的“礼乐征伐自天子出”,已变为“礼乐征伐自诸侯出”,周天子仅仅是争霸各国打着的一个幌子。材…
2025年中考模拟试卷(二)历史 注意事项:答题全部答在答题卡指定区域,答在本卷上无效。一、单项选择题(本大题共25题,每题1分,共25分。在每题列出的四个选项中,只有一项最符合题…
2025年中考模拟试卷(二) 历史 一、单项选择题:本大题共25小题,每小题1分,共25分。每小题列出的四个选项中,只有一项最符合题目要求。 1. 考古学家在浙江余姚河姆渡发现了丰…
2024-2025学年第二学期练习(一) 九年级历史(开卷) 注意事项:答题全部答在答题卡指定区域,答在本卷或答题卡规定区域之外无效。 一、单项选择题:本项共25题,每题1分,共2…
2024-2025学年第二学期练习(二) 九年级历史(开卷) 一、单项选择题:本项共25题,每题1分,共25分。每题中只有一个选项最符合题意。 1. 1979年出土于陕西临潼的青铜…
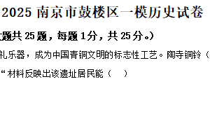
2025南京市鼓楼区一模历史试卷 一、单项选择题(本大题共25题,每题1分,共25分。) 1. “以复合陶范铸造青铜礼乐器,成为中国青铜文明的标志性工艺。陶寺铜铃(下图)是迄今所知…
九年级试卷历史 注意事项: 1.本试卷共60分,历史、政治合场,考试时间100分钟。 2.请将试题答案写在答卷纸上。 一、单项选择题(本大题共25题,每题1分,共25分。) 1. …
2024—2025学年度第二学期初三年级4月质量监测九年级历史 (总分:60分) 一、单项选择题(本大题共25题,每小题1分,共25分。在每题列出的四个选项中,只有一个最符合题意,…
2025年中考第一次调研考试 历史试题 (60分) 一、选择题(19-28题每题1分,共10分;29-35题每题2分,共14分,合计24分) 1. 2023年对甘肃庆阳南佐遗址 发…
2025年江苏省苏州市昆山、太仓、常熟、张家港四市中考一模历史试题(含解析)